Skip to main content

Config Flow

Architecture

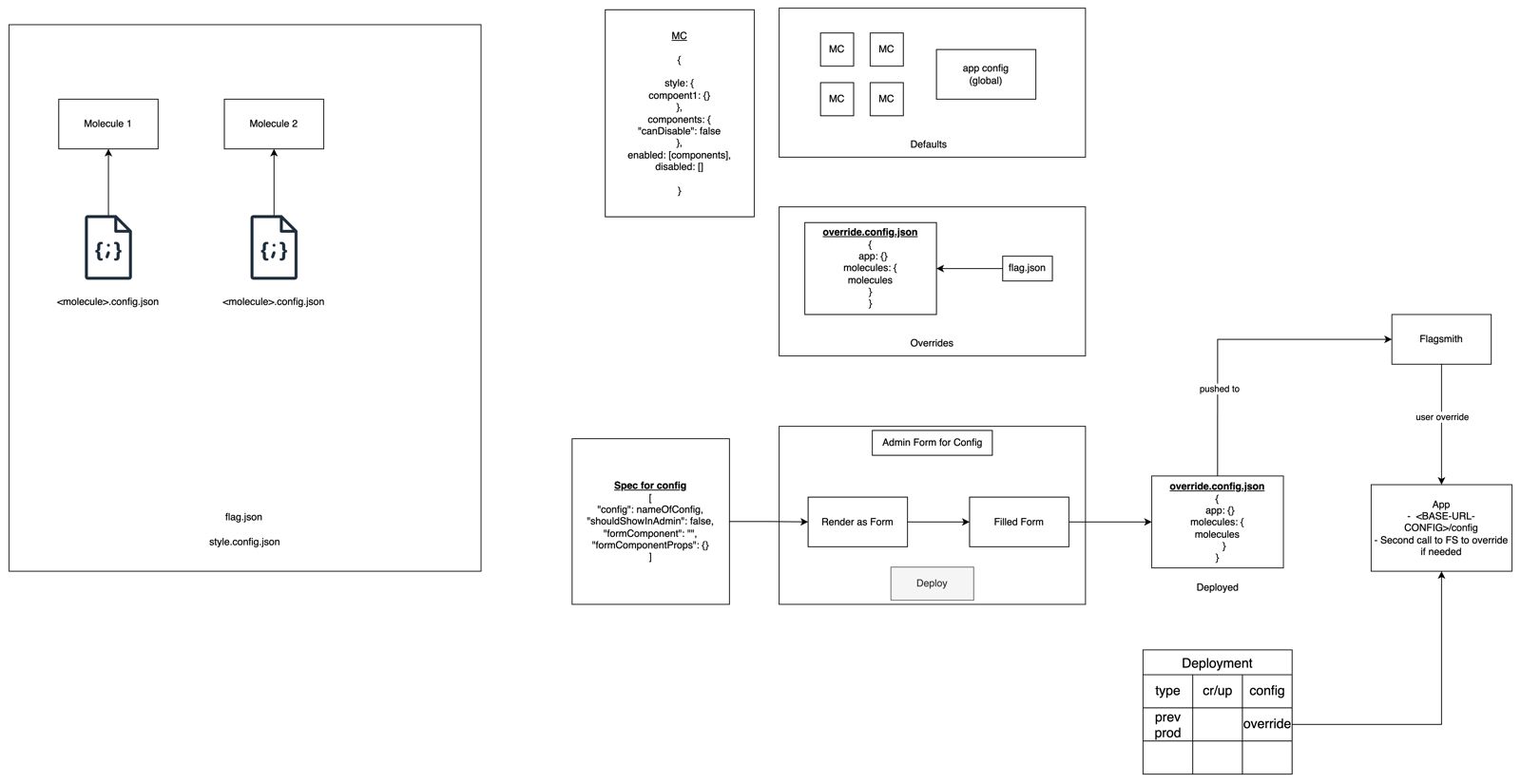
This diagram presents a workflow for configuring and deploying a bot application through a series of interconnected steps involving an admin panel, configuration specifications, and deployment strategies, including the use of feature flags

Molecule Components (MC)

  • Molecule: These are the primary components of the system, each associated with a molecule-config.json file containing specific configuration settings.

  • flag.json: A configuration file that contains feature flag settings, enabling or disabling features dynamically.

  • style_config.json: This file stores styling configurations for the molecules.

Global Configurations

  • App Config (Global): Represents the global settings applicable across the application.

  • Defaults: Defines the default styles and properties for MC components, including whether they can be rendered ("isAvailable": true).

Overrides

  • override.config.json: Contains override configurations for the application fetched by making an api request to the deployment server, allowing for customization of molecules.

  • flag.json: Works in conjunction with override.config.json to provide feature flag-based overrides.

Admin Panel Workflow

  • Config: A json config that can be used for rendering the form.
  • Render as Form: The spec is rendered into a form within the admin panel allowing admin to configure the bot just by filling the form..

Deployment Process

  • Deploy Action: The filled form is deployed, updating the system's configurations.

  • Application (App): The application reads the override.config.json and applies the configurations. It may also make a secondary call to Flagsmith for user-level overrides.

The described flow ensures that the system's components can be easily managed and customized, providing a flexible and dynamic deployment process.